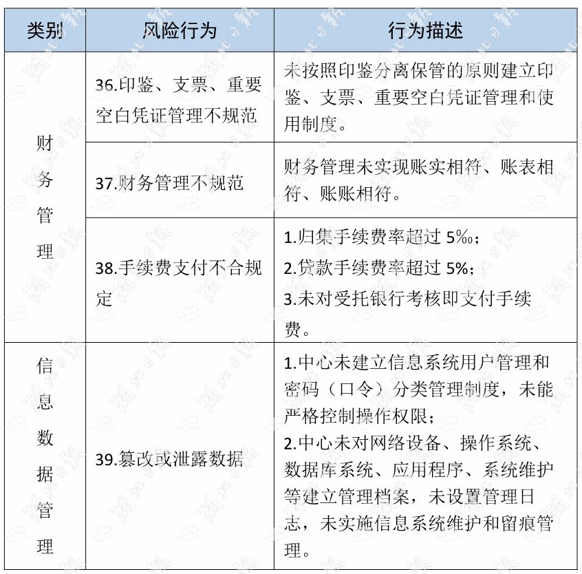
7月20日从省住建厅获悉,我省已启用电子化工具,排查住房公积金领域的39种风险行为。
这39种风险行为分为缴存类、提取类、贷款类、资金存储类、财务管理、信息数据管理类等6大类,包括缴存资金未及时入账;缴存比例超限;一人多户;一人多缴;租房提取条件不符;超额度提取;超额度发放贷款等。每种风险行为都规定了详细特征,如缴存比例超限,是指单位和个人缴存比例超上限(12%)或未经批准低于下限(5%)。疑似违规提取行为,是指12个月内同一房源交易两次及以上提取;同一人12个月内有多种提取原因;同一单位内同一人销户后再开户;异地转入后12个月内销户提取;同一人多次变更婚姻关系购房提取等。
省住建厅表示,各地将对当地出台的与国家部委规范不一致的政策进行清理、调整,逐步实现规范统一,对排查出的重大风险点,将制订有效的风险防控措施,确保资金安全。





来源:湖北日报
链接:http://zy.cnhubei.com/dongxiang/tdksa8H100
责任编辑:郜月飞
主编:龙梅
