经李克强总理签批,国务院日前印发《关于取消一批职业资格许可和认定事项的决定》(以下简称《决定》),再次公布取消114项职业资格许可和认定事项。

国务院已取消70%以上职业资格许可和认定事项
《决定》指出,减少职业资格许可和认定事项是推进简政放权、放管结合、优化服务改革的重要内容,也是深化人才发展体制机制改革和推动大众创业、万众创新的重要举措。2014年以来,国务院先后分六批取消了319项职业资格许可和认定事项,本次再取消114项。至此,国务院部门设置的职业资格许可和认定事项已取消70%以上,基本完成确定的目标任务。
本次取消的资格许可涉及农业、文化等多个领域
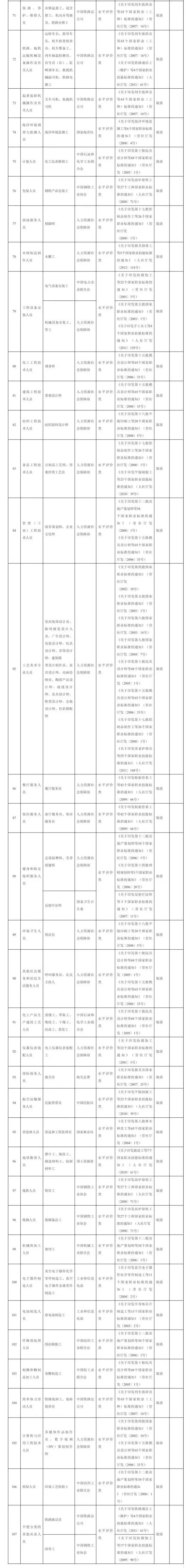
本次取消的职业资格许可和认定事项中,专业技术人员职业资格7项,其中准入类3项,水平评价类4项,涉及公路水运工程监理、防雷、管理咨询等领域;技能人员职业资格107项,均为水平评价类,涉及机械设备、食品加工和农业、文化、轻工等多个领域。
附完整列表,快戳清晰大图收藏????



来源:央视新闻
(责任编辑 王振琳)
