【编者按】年终之际回望2018,从年初的全国“两会”,到国务院机构改革,再到省市区及地市干部交流,人事更迭方兴未艾。
2018年,是贯彻党的十九大精神的开局之年。这一年来,国务院任命了多少干部?全国多少省市区党政“一把手”调整?哪些央企高层变动?又有多少知名学府迎来新校长?······
人民网·中国共产党新闻网2018年终人事系列盘点,梳理今年中央、省级、央企、高校等人事变动,以飨读者。
今天,我们推出第一期:2018年,国务院任命了哪些国家工作人员?
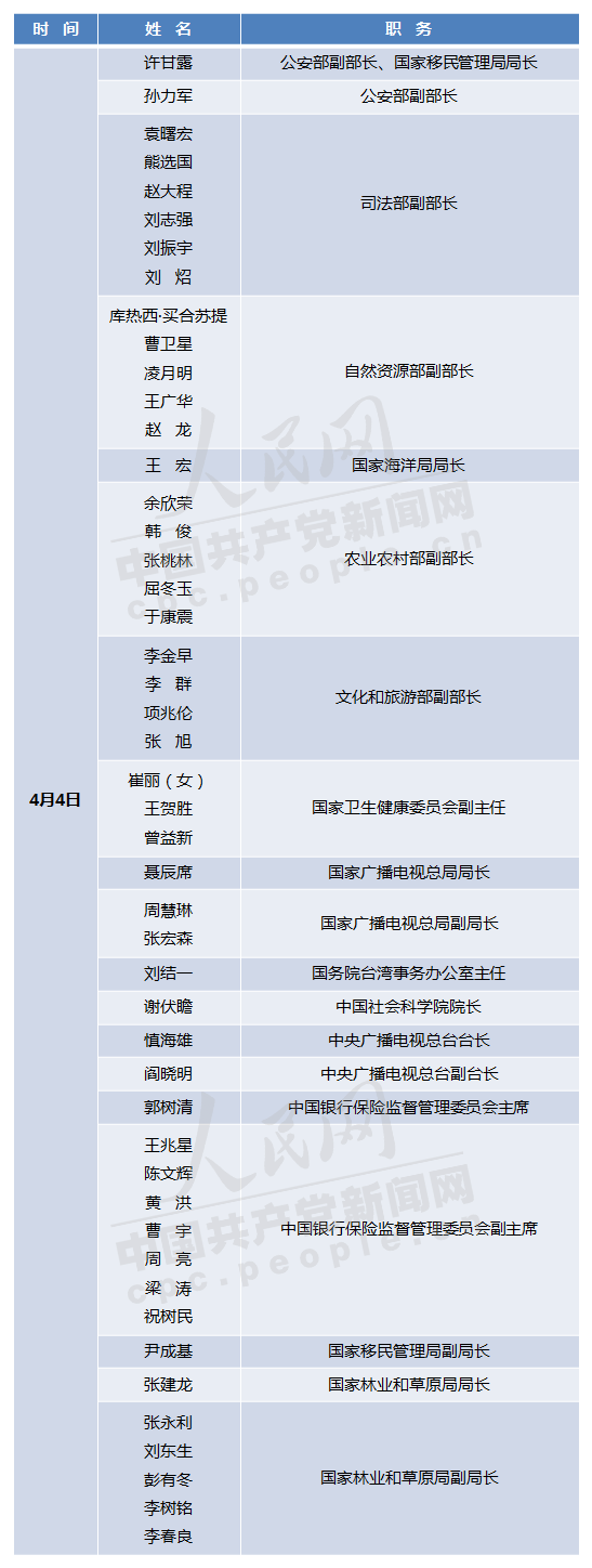
自1月2日,人力资源和社会保障部网站公布今年第一则国务院任免消息以来,截至12月23日,国务院今年已发布国家工作人员任免30则,任命干部200余人。
从时间看,今年全国“两会”后的任命较为集中,其中四月份任命人次最多,近120人。从职务看,55人次被任命为国务院组成部门副部长,3人被任命为国务院直属机构局长,23人次被任命为直属机构副局长,9人被任命为国务院部委管理的国家局局长,35人次被任命为国家局副局长,9人被任命为教育部直属高校校长等。从性别看,今年国务院任命的干部中,女干部有16人。
具体任命情况一览如下:






来源:人民网
http://renshi.people.com.cn/n1/2018/0921/c139617-30307811.html
责任编辑:李安雯
主编:龙梅
