商务部3日发布关于对原产于美国的部分商品加征关税的公告,全文如下:
美国时间2018年7月10日,美国政府不顾中方严正交涉和强烈反对,宣布将对原产于中国的进口商品加征10%的关税,涉及约2000亿美元中国对美出口。
8月1日,美贸易代表莱特希泽发表声明,拟将对2000亿美元中国产品的征税税率由10%提高至25%。
美方的措施肆意违反世界贸易组织相关规则和国际义务,进一步侵犯中方根据世界贸易组织规则享有的合法权益,严重威胁中方经济利益和安全。

对美国持续违反国际义务对中国造成的紧急情况,为捍卫中方自身合法权益,中国政府依据《中华人民共和国对外贸易法》等法律法规和国际法基本原则,对原产于美国的5207个税目约600亿美元商品,加征25%-5%不等的关税(详见附件)。
最终措施及生效时间将另行公告。
附件1:对美加征25%关税商品清单
附件2:对美加征20%关税商品清单
附件3:对美加征10%关税商品清单
附件4:对美加征5%关税商品清单
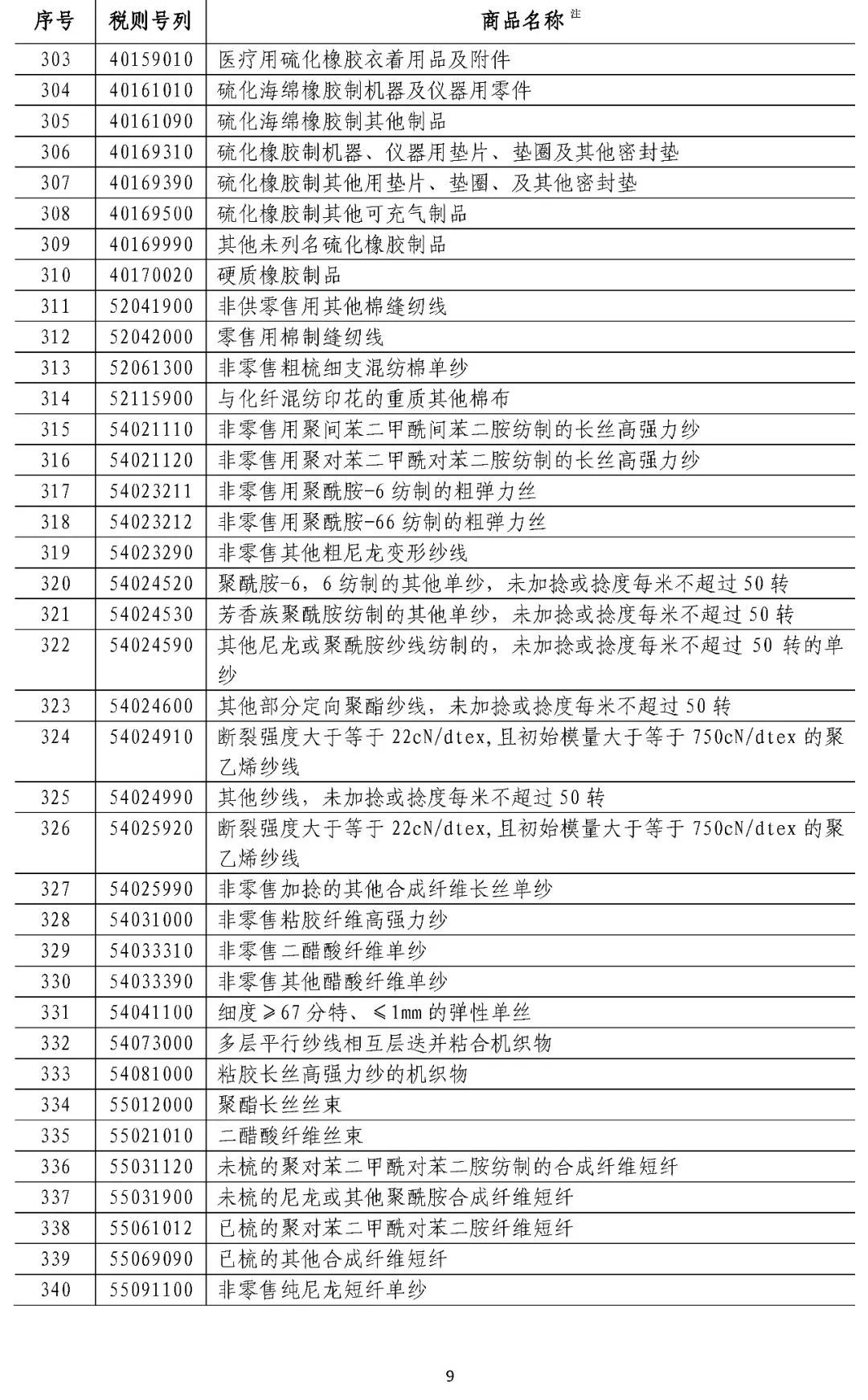
对美加征25%关税商品清单 ↓↓↓






















































对美加征20%关税商品清单 ↓↓↓













对美加征10%关税商品清单 ↓↓↓






















对美加征5%关税商品清单 ↓↓↓




新闻多看点
NEWS MORE
商务部新闻发言人就美国商务部将部分中国实体列入出口管制“实体清单”发表谈话
我们注意到美国商务部将部分中国实体列入美出口管制“实体名单”。中方反对美动辄对中方实体实施单边制裁的立场从未改变。中方敦促美方采取切实措施,放宽对华出口管制,保护和促进双方企业开展高技术贸易与合作,维护双方企业的合法权益。
来源:央视新闻
原链接:https://mp.weixin.qq.com/s/Z-Jc1zOC7Cln_SdkAACYQw
责任编辑:谭晓慧
主编:龙梅
